当前位置:首页 > 法律类 > USBAR > 考试资讯 > 项目动态 >
2026-03-06 09:29:51
浏览量:33
香港律师会于2026年2月5日公布了2026年香港海外律师职业资格考试OVERSEAS LAWYERS QUALIFICATION EXAMINATION (OLQE)考试信息。
★考试信息★
考试申请开放时间为:2026年2月5日(星期四)
考试申请递交截止时间为:
● 针对首次参加考试的考生:2026年3月20日(星期五)
● 该时间同样适用于参加过2025年考试,需要再次申请2026年考试的考生;2025年OLQE科目5口语考试时间为2026年2月12日,因此2025年的考试还未全部结束。
有计划参加2026年OLQE考试的小伙伴们,可以后台联系小律(usbarlaw1),领取“2026 Information Package”的申请表(Form A)!
需要注意的是,由于申请表包含依据《宣誓及声明条例》(香港法例第11章)作出的法定声明(即申请表第30项),强烈提醒申请人,无论提交的是【网上申请】还是【纸质申请】,均须在2026年3月20日(星期五)之前,将附有已正式签署的法定声明的申请表原件连同全部证明文件一并交回标准及发展部,以便处理申请,并缴纳【申请费6,600港币(不可退)】。

网上申请官方链接:https://olqe.hklawsoc.org.hk/
香港律师会官方也很贴心放出了线上提交步骤的操作视频
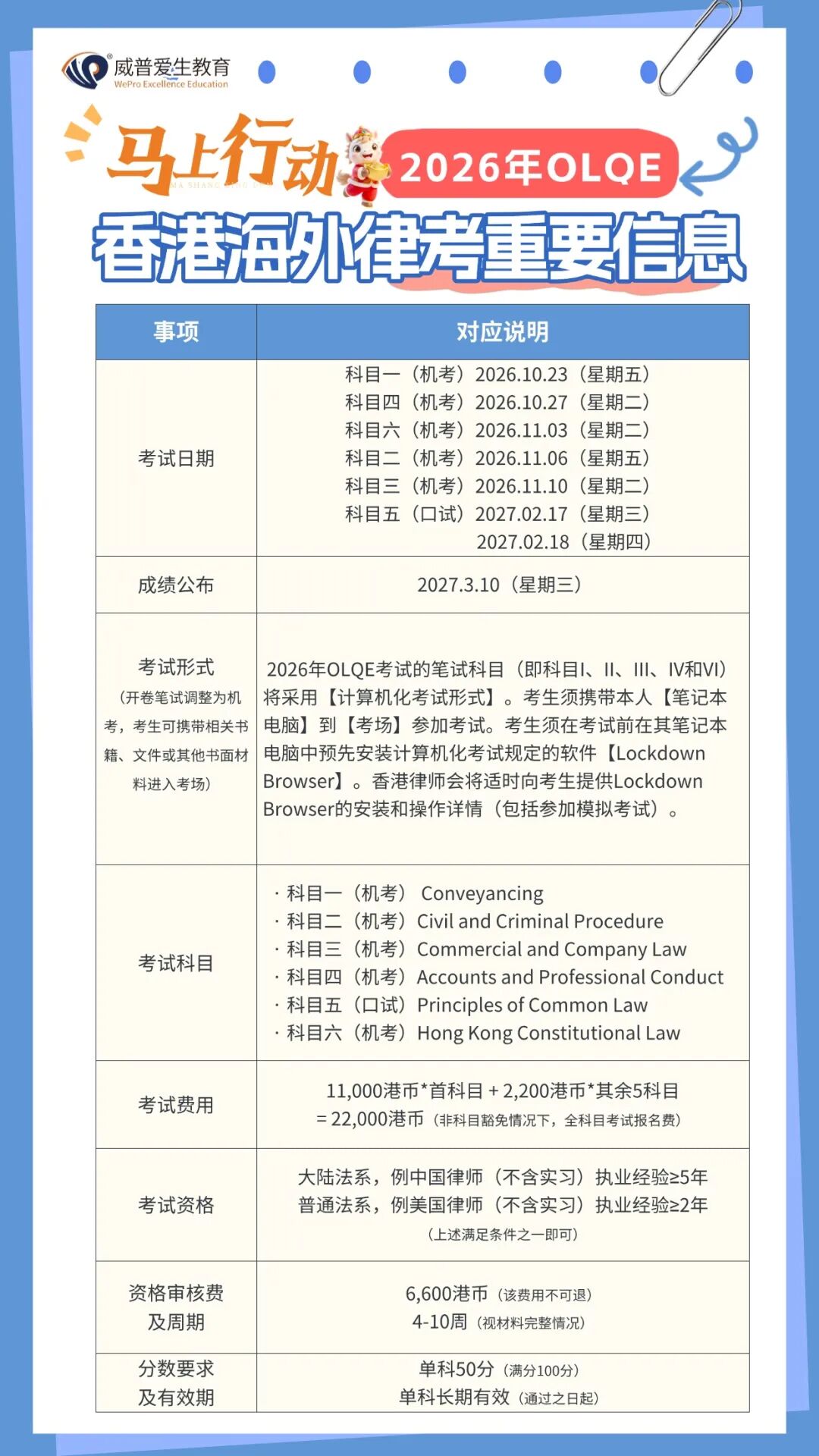
2026年OLQE考试的笔试科目(即科目I、II、III、IV和VI)将采用【计算机化考试形式】。考生须携带本人【笔记本电脑】到【考场】参加考试。
考生须在考试前在其笔记本电脑中预先安装计算机化考试规定的软件【Lockdown Browser】。
香港律师会将适时向考生提供【Lockdown Browser】的安装和操作详情(包括参加模拟考试)。
不过大家不用担心,笔试科目虽然调整为机考,但是有关可携带的考试材料,根据香港律师会公布的考生信息包中,也明确说明了这一点。
“由于本考试是能力测试而非记忆测试,考试的五个笔试科目将采用开卷形式进行。考生可携带任何书籍、文件或其他书面材料进入考场。”

2026年开始,由于笔试科目(即科目I、II、III、IV、VI)将采用计算机化考试形式,考生须携带个人笔记本电脑前往考场参加考试。考生必须在考试前在个人笔记本电脑中预装Lockdown Browser。考生还可携带并使用无声且非编程计算器参加考试。
香港律师会强烈建议考生不要携带除考试所需笔记本电脑以外的任何电子/通讯设备(如平板电脑、iWatch、智能手表、掌上电脑、手机、寻呼机、耳机、耳塞)进入考场。如已携带上述任何设备,必须将其关闭(包括闹钟功能)并放在座位下方监考人员清晰可见的位置。如未按要求操作,可能导致考试资格被取消。


OLQE考试资格要求申请人必须满足以下任一条件:


报考香港律师OLQE考试所需报名材料如下:
1. 本人有效期内的护照信息页(或者香港身份证)
2. 相关法律学历成绩单(如果非法律学历可不提供,但需要提供一个申明说明非法律学历),毕业证、学位证(中英文 certified copy)
3. 法律职业资格证书、执业证(中英文 certified copy)
4. 律协开具的无处分证明(需要提供中英文原件,需含开始执业具体时间、无任何处分、目前执业状态,普法系国家执业律师,在执业地区开具无处分证明)
5. 2026年版本的G-form表格填写
6. 3封推荐信(需要提供原件):推荐人必须在推荐信里陈述推荐人的执业律师身份、开始执业时间、执业时长,以及与被推荐人开始认识的具体时间并且声明非亲属关系
7. 工作证明信:要求提供过去 10 年的工作证明:包含律所名称、职位头衔、执业领域、具体在职时长(精确到年月日)、以及所在部门的名称,工作证明信格式需要由对应律所抬头纸、需要律所盖章和合伙人签字 ,且与申请表中填写的律所信息相对应
8. 申请者需要提供全部申请资料(英文原版除外)的对应英文翻译版本(需要由有翻译资质的第三方公司)。
9. 律师见证书:关于 certified copy,可以找其他中国律师(不能和推荐人身份重复,不能是亲属关系)就提供的资料(例如毕业证、学位证、律师职业资格证书、律师执业证等)进行影印本见证
10. 申请费(6,600港币)回执
11. 如果申请人不是法学学历,需要补充一份非法学学历的情况说明
12. 符合申请科目考试豁免(大陆律师一般不符合豁免条件)
注意:
1.以上全部文件都需要提供对应中文的英文版本;
2.第4/6/7/9点这几个部分资料是出现问题较多且容易被香港律协打回重新开具或改写的;
关于申请资料准备的事宜,其实还有很多注意事项,一起来看看吧
北京或者上海的无处分证明开具流程有点繁琐,要先去到司法部填写申请,司法部同意之后,再去律协开具无处分证明,整个流程大概有半个月左右的时间,且开具的为中文版无处分证明,后期需要有第三方专业翻译公司翻译。
2️⃣3封推荐信
在提供的模板中可以进行一定的修改,主要信息替换为被推荐人的和推荐人的信息—执业律师身份、开始执业时间、执业时长,至关重要的信息就是推荐人要在推荐信中体现与被推荐人开始认识的具体时间(精确到年月即可),并且声明非亲属关系。
PS:在2025年2月的申请过程中,有三分之一的同学因为在推荐信中未标明与申请人认识的具体时间,而被香港律师协会将资料打回重写!
3️⃣工作证明信
要求提供过去10年的工作证明:包含律所名称、职位头衔、执业领域、具体在职时长(精确到年月日)、以及所在部门的名称;
工作证明信格式需要由对应律所抬头纸、需要律所盖章和合伙人签字,且并且与G-form申请表中填写的工作信息相对应,尽量不要出现Gap。
说到这,肯定会有小伙伴会问:那我和之前律所/前公司离职时不时很愉快,开不出来工作证明怎么办呢?
这种情况下,如果您手中有前律所/公司的离职证明也是可以用于申请的(记得翻译成英文版本哈),但是具体是否能够通过申请,还是要看香港律协哦~
4️⃣律师见证书
关于 certified copy律师见证书,可以找其他中国律师就您提供的自身相关资料(例如毕业证、学位证、律师职业资格证书、律师执业证等)进行影印本见证,在见证书末尾,签字并写上见证律师名字,并提供见证律师执业证件(中英版本) 。
PS:见证律师不能和您提供的推荐人身份重复,为了避嫌不能与您是亲属关系,不能和您是同一律所的律师,只可以是您其他律所的律师朋友。
3月20日截止报名,想报考今年OLQE考试的小伙伴抓紧时间报名了!还不知道如何报名or对报名有疑问的小伙伴可以预约观看一下2026年3月13日的直播!2026年OLQE香港律考说明会(收官)OLQE考试注册于3月20日截止,错过再等1年!为了让大家顺利备考“OLQE香港律师考试”,特别邀请多年法律合规证书达人Jason与我们分享关于OLQE的精彩内容。
PC端链接:
http://navo.top/jMfEv2
(复制到浏览器打开)

2026年7月USBAR冲刺课程开课啦!距离改制你还有四次机会!为了让大家顺利备考“USBAR美国律师考试”,特别邀请中美律师Serena与我们分享关于USBAR的精彩内容。
PC端链接:
http://navo.top/yABJri
(复制到浏览器打开)

需要涉外法律合规课程请前往以下链接自助购买
恰逢2026年CIArb推出新春报考优惠,MCIArb中级证书一口价¥25800(包含持证费用),抓住机遇拿下这一国际资质,便能在我国涉外仲裁事业发展的浪潮中,抢占海事仲裁等核心领域的职业先机,成为连接国内与国际仲裁体系的专业人才。


想成为一名英国皇家特许仲裁师的小伙伴可以选择我们!通过威普爱生教育报名可免考获得ACIArb证书!
为了更好地应对2026年2月&7月美国加州律考CABAR,我们也上线了一系列直播课程(包含公开课及内部学员专属直播)目前Serena老师的USBAR美国律考系列直播持续更新中!
请持续关注【涉外法商之家】公众号获取新直播资讯!错过先前直播的小伙伴可扫码观看回放







PC端链接(复制到浏览器打开):
【考前冲刺】http://navo.top/fmEF7j
【联邦法MBE提分】http://navo.top/VZzE7f
【证据法Evidence】http://abod.top/Nnqm6r
【信托法Trusts】http://navo.top/NzMBVj
【Wills遗嘱】https://navo.top/e6zEbi
【代理与合伙法】https://navo.top/A7rUjy

图片仅展示部分,直播课持续更新中!现在报名课程,即可参与直播课程,无缝衔接备考!与老师在线沟通交流!



▼关注涉外法商之家,一手律考资讯抢先看▼

