2026年3月24日,深耕教育领域十余载的张雪峰先生因心源性猝死离世,年仅41岁。

张雪峰老师微博讣告(图源:新浪微博)
这位出身寒门、始终心系广大学子的教育规划者,直至去世当天天,仍在社交媒体为考生答疑解惑,而他对“法学本科是否好就业”的回答,成为留给万千学子为数不多的职业参考。

张雪峰老师(图源:微信视频号)
一句“法学本科就业不算好,先考公再谋律师路”,道尽了法学专业的就业现实,也为法学生指明了一条贴合市场的发展路径。
作为常年位居文科报考热度榜首的“文科之王”,法学始终是无数考生的心仪之选,但每年超11万的本科毕业生,叠加硕士及以上学历的从业者,让法律行业的基础竞争愈发激烈。
张雪峰的直言,戳破了“法学毕业即高薪”的美好想象——苏州这样的新一线城市,大型律所不过30余人规模,应届生招聘名额寥寥;
中小企业鲜有法务岗位,大厂法务则非名校+实务经验不可;
即便是通过了通过率不足20%的法考,律所实习薪资偏低、法检系统要求“硕士+法考A证”的现状,仍让不少法学生陷入就业迷茫。
但这份“难”,并非绝对的就业困境,而是法学专业“厚积薄发”的特性使然,更是行业“结构性失衡”的外在表现。
张雪峰给出的“先考公、再做律师”的建议,恰恰是基于普通家庭学子的现实选择:法学是考公的“黄金专业”,除法检系统外,纪委监委、市场监管、税务等众多部门均对法学本科生敞开大门。
体制内的历练,既能积累实务经验,也能为后续转型律师筑牢基础,这是贴合多数普通法学生的稳妥路径。
在张雪峰的现实提醒之外,法学行业的就业版图,实则藏着诸多被忽略的机会,所谓的“就业难”,本质上是“普通人才过剩,高端人才紧缺”的供需错位,这种失衡体现在行业的多个维度。
从高端市场来看,红圈所对优质法律人才的需求从未减少,拥有五院四系背景、法学硕士学历,且兼具海外经历和外语能力的从业者,起薪可达20万/年。
涉外法律人才的缺口则更为显著,司法部数据显示,我国涉外律师仅1万人左右,不足律师总数的1.5%,能处理高端复杂涉外案件的律师更是不足千人,也正因如此,加大涉外律师培养成为两会热议的议题,这一领域成为法学人才的关键赛道。
如何成为一名涉外律师呢?
涉外律师作为法律服务行业中的重要力量,承担着为国际客户提供法律服务的重要职责和使命。随着国际贸易和投资的不断发展,涉外律师的未来发展前景广阔。
所以,适合“中国宝宝”体质的涉外律师有哪些呢?
在已经成为中国执业律师的基础上,比较适合中国律师小伙伴的涉外律师有两种:美国执业律师和香港执业律师,那么如何取得美国律师执照或者香港律师执照呢?
拿美国律师执照和中国香港律师执照的详细攻略步骤如下
中国香港律师:
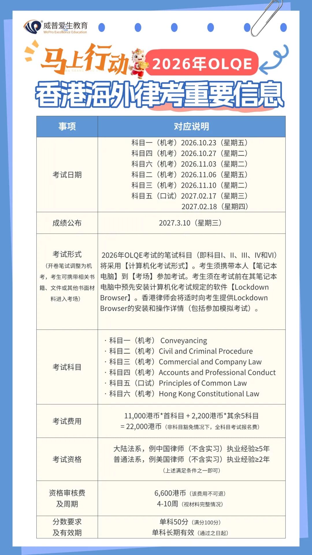
中国内地执业律师想成为中国香港律师,可以通过OLQE考试路径!
Overseas Lawyers Qualification Examination(OLQE),是由香港律师会(The Law Society of Hong Kong)设立。
适合希望以香港律师身份在香港从事法律执业的香港地区以外已获得律师资格的人士(比如:中国执业律师)。
此类海外律师人士通过香港律师会规定的海外律师资格考试,并经香港律师会审核批准,可以以香港事务律师的身份在香港执业。
OLQE考试资格要求申请人必须满足以下任一条件:
非普通法系国家或地区执业律师具有5年以上执业经验(例如中国执业律师);
普通法系国家或地区执业律师具有2年以上执业经验(例如美国执业律师)。
香港OLQE考试首次需要参加全部科目(笔试+口试,豁免科目除外)。
如果有部分科目在首次考试中通过,次年报考未通过的科目即可,且已通过的科目成绩保持长期有效。
考试科目顺序,并非依次按照Head1-6进行,其中Head 5-Oral Examination (口语测试)on the Principles of Common Law,需要在考生全部通过笔试测试后,才能参加。



美国律师:
CABAR加州执业律师申请考试资格条件:
A: 中国执业律师(需提供中英文版本的执业期间的良好品行证明)
B: 中国法本LL.B+美国LL.M(加州接受在线课程,需满足加州律考特定科目要求)
C: 美国J.D
ps.满足A、B、C三个条件之一即可; 加州不接受其它国家的LL.M
成为一名美国加州律师流程如下:
加州律师考试资格审查;
通过加州律师考试(CA Bar Exam);
通过MPRE(律师职业道德考试),可以与Bar Exam同期准备,60道选择题,加州要求MPRE分数为86分(满分150分);
通过CA Bar Exam+MPRE这2个考试后,进行道德品行审查(MoralCharacter),提交指纹采集等材料;
加入美国加州律师协会及宣誓,成为美国加州律师。
考试资格申请周期、考试时间、考试费用
▶考试资格申请周期:2-4周
考试时间:一般为每年的2月和7月的最后一个星期的周二&周三(每年3月1日和10月1日开始报名)
▶考试资格申请费:
A.(中国执业律师) 310美金
B.(法学院学生) 155美金
▶考试报名费:
A. 1650美金(海外律师身份)+153美金(机考费,可选)
B. 878美金(LL.M/J.D身份)+153美金(机考费,可选)
考试结构与内容:▶ 满分2000分,1390分及格(原1440分,永久下调50分)
从地域分布来看,全国83万律师中,大多数扎堆在一二线城市,基层法律服务、县域律师的缺口却持续扩大,甚至出现“无律师证者两年代理百起诉讼”的乱象。
对于不愿挤入大城市内卷的法学生而言,下沉到县域、基层,无论是从事基层法律服务,还是参与乡村法治建设,都能找到广阔的发展空间,这也是缓解行业供需错位的关键方向。
从新兴领域来看,数据合规、知识产权、科技金融、企业合规反舞弊等赛道的法律需求正迎来爆发式增长。
想成为一名企业合规律师可以再考一个CFE证书!
国际注册舞弊审查师协会(ACFE)由注册会计师(CPA)兼注册舞弊审查师(CFE)Joseph T. Wells博士于1988年创立,是目前全球规模较大的合规/反舞弊专业机构,同时也是业界公认的反舞弊培训与教育先行者。
ACFE携手95,000名会员,矢志于全球范围内抑制商业舞弊现象,进而提振公众对行业诚信与公正性的信心。
由ACFE协会颁发的注册舞弊审查师(CFE)专业资格,培训和考核的范畴紧密围绕合规/反舞弊人才所需的知识体系和能力提升。
获得CFE认证意味着持证人具备在舞弊识别、防范与调查领域的专业知识与相关技能,以及熟悉企业需要重点关注的合规领域(如反贿赂、反洗钱、证券欺诈等)。
这一资格得到了全球各地企业及政府机构的广泛认可。目前活跃在全球各个地区、各个行业的注册舞弊审查师超过60,000人,超过90%的全球500强公司中都有雇佣注册舞弊审查师。
感兴趣的小伙伴可点击下方链接了解更多CFE的详细信息
随着数据安全、个人信息保护等法律法规的落地,互联网、金融、制造业等行业对合规岗、数据法务的需求激增。
想成为一名数据合规律师可以再考一个IAPP证书!
国际隐私专业协会(IAPP)是一个非营利组织,致力于为隐私专业人士提供了一个共享较好做法、追踪趋势、推进隐私管理问题、规范隐私专业管理的平台,为信息隐私领域和专业人士提供相关教育和指导。
IAPP提供了一套完整的教育和职业发展服务,包括隐私培训、认证项目、出版物和年会论坛。
IAPP证书主要有三大认证方向:注册信息隐私管理师CIPM、注册信息隐私技术专家CIPT(2014年推出)、注册信息隐私专家CIPP。
CIPP证书又分为5个方向,包括CIPP/E欧盟方向、CIPP/US美国方向、CIPP/A亚洲方向、CIPP/C加拿大方向以及近日上线的CIPP/CN中国方向。
感兴趣的小伙伴可点击下方链接了解更多IAPP的详细信息
只是高校法学课程更新滞后,导致不少法学生缺乏相关技能,这也意味着,掌握“法律+技术”“法律+金融”的复合型人才,将在新兴赛道中占据优势。
事实上,法学从来不是一个“躺平就能成功”的专业,它的价值不在于毕业即巅峰,而在于通过持续学习和实践构建的职业护城河。
正如张雪峰深耕教育十余载的坚守,法学生的成长,也需要摒弃浮躁心态,走好三步路:
首先拿下法考这张“职业入场券”,这是进入法律行业的基础;
其次结合自身定位选择发展路径,求稳则深耕考公赛道,求高薪则向红圈所、涉外领域发力,求广阔则下沉基层;
然后保持终身学习,紧跟行业趋势,弥补跨界知识短板,让自己适配市场需求。
张雪峰的一生,以务实的态度打破教育信息壁垒,为普通家庭学子指明方向。
他对法学就业的寄语,并非劝退,而是让学子正视现实、理性规划。
法学的魅力,在于它是一门伴随社会发展而不断增值的学科,社会越法治化,对法律人才的需求就越多元。
对于法学生而言,不必因一时的就业压力而迷茫,只要脚踏实地积累,找准赛道深耕,终将在法律行业中找到属于自己的位置,这既是对张雪峰先生的回应,也是法学专业“厚积薄发”的必然结果。
需要涉外律考合规类培训课程请点击下方小程序自助购买
为了更好地应对2026年2月&7月美国加州律考CABAR,我们也上线了一系列直播课程(包含公开课及内部学员专属直播)目前Serena老师的USBAR美国律考系列直播持续更新中!
请持续关注【涉外法商之家】公众号获取新直播资讯!错过先前直播的小伙伴可扫码观看回放







PC端链接(复制到浏览器打开):
【冲刺班开课】http://navo.top/yABJri
【考前冲刺】http://navo.top/fmEF7j
【联邦法MBE提分】http://navo.top/VZzE7f
【证据法Evidence】http://abod.top/Nnqm6r
【信托法Trusts】http://navo.top/NzMBVj
【Wills遗嘱】https://navo.top/e6zEbi

图片仅展示部分,直播课持续更新中!现在报名课程,即可参与直播课程,无缝衔接备考!与老师在线沟通交流!



▼关注涉外法商之家,一手律考资讯抢先看▼

