
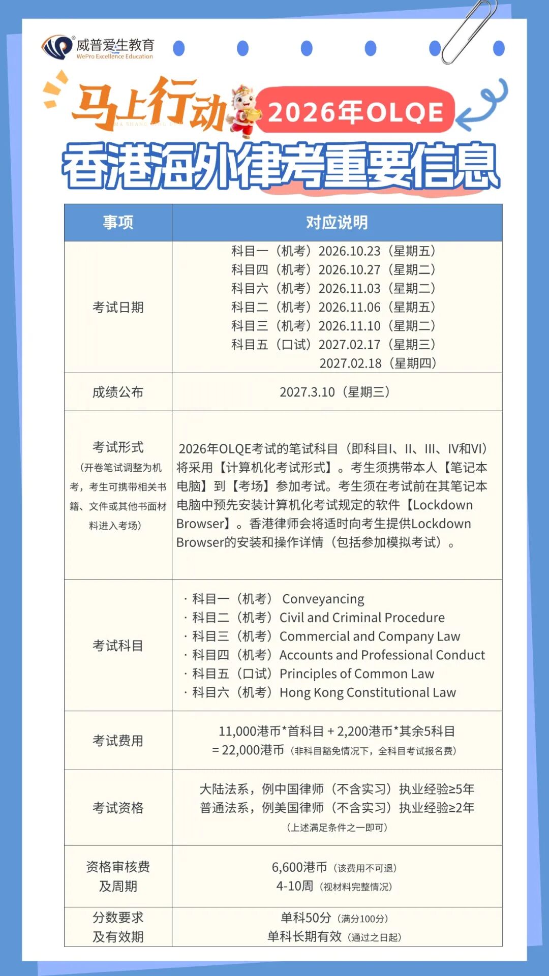
计划报名2026年香港OLQE考试的小伙伴们注意了,香港律师会已于2月5日(星期四)开放2026年OLQE考试报名通道,申请资料递交截至日3月20日(星期五)之前。
还在准备手头材料的小伙伴们,请务必抓紧时间,有条件的小伙伴可以不晚于明天,赴港进行现场递交材料,但是需要注意香港律师会的工作日时间(5点45分下班)。
The Law Society of Hong Kong
香港律師會
3/F, Wing On House, 71 Des Voeux Road Central, Hong Kong
香港中環德輔道中七十一號永安集團大廈三字樓
Telephone 電話 : (852) 2846 0500
Fax 傳真 : (852) 2845 0387
Office Hours 辦公時間
Monday - Friday 09:00 am - 5:45 pm
星期一至星期五 上午九時至下午五時四十五分
Closed on Saturdays, Sundays and Public Holidays
星期六、星期日及公眾假期休息
此外,香港律师会官网提示将在3月底搬迁新址至【香港中环皇后大道中 99 号中环中心26楼】,律师会的电话、传真、邮箱地址都将保持不变。
而香港现任湯文龙会长在近期出席活动中,也欣然分享,香港律师会将于2026年4月8日迁入新办公室,当天也是香港律师会正式成立的119周年庆(成立时间:1907年4月8日)。

有报考计划的小伙伴们,可以快速回顾下文
【马上报名】2026年香港律师OLQE考试于2月5日开启报名,笔试科目将全面调整为机考!



2028年7月加州律考将迎来改制。计划参加2026年7月加州考试的小伙伴们,务必把握为数不多的上车机会。
虽然热门考点在3月2日开放报名之日起十分火爆,48小时后就被预定一空,但是目前还有Ontario、University of Southern California Galen Center、The Grounds Placer County考点考位供大家选择。
考试报名延迟报名费将于4月2日起开始加收,请大家抓紧手速。



2026年的3月MPRE职业道德考试,将于3月24日、25日在全美各地考试中心举行,需要提醒大家的是,通过MPRE考试是未来成为加州律师不可缺少的一部分。
对MPRE考试还不了解的小伙伴可点击下方链接了解详情
2026年MPRE考试报名费上涨至185美金,12月16日抢热门考位!
如果想参加今年8月、11月的MPRE考试,记得尽早完成考试注册及报名。


自2026年6月2日起,CFE考试将分为三个部分(原四个部分),每个部分的题目数量和考试时间各不相同。这种新形式将在保持CFE证书的严谨性和公信力的同时,提升考生的考试体验。
如果目前正在备考CFE考试,那么围绕新考试的发布做好规划至关重要。新考试将于 2026年6月2日正式上线,届时旧版考试将停止使用。
如果已通过“财务交易与舞弊类型”和/或“舞弊防范与威慑”部分考试,成绩将继续有效并可转移至新考试,但需遵守协会的考试次数和成绩有效期政策。
只有通过旧考试中的“法律”和“调查”两部分考试,才能获得新考试中“Fraud Investigations and Legal Issues 舞弊调查与法律问题”部分的学分。
若新考试推出前未通过全部必考部分,剩余部分将转入新版考试。
快来速览近期通过考试威普学员们的精彩分享!
拒绝无效备考!速通CFE!CFE短期备考避坑与高效刷题指南来了!
CFE考试改制在即!三个月高效备考,88-93分一战通关CFE
对CFE改制感兴趣的小伙伴可以预约观看今天晚上19:30的直播!2026 CFE注册舞弊审查师考试改版倒计时——深度解读官方版3月《CFE新版考纲内容》为了让大家顺利备考CFE美国注册舞弊审查师考试”,特别邀请ACFE国际注册舞弊审查师协会北京分会主席Helen与我们分享关于CFE改制的精彩内容。
PC端链接:
http://navo.top/eu6rAf
(复制到浏览器打开)

需要涉外法律合规类课程请前往以下链接自助购买
为了更好地应对2026年2月&7月美国加州律考CABAR,我们也上线了一系列直播课程(包含公开课及内部学员专属直播)目前Serena老师的USBAR美国律考系列直播持续更新中!
请持续关注【涉外法商之家】公众号获取新直播资讯!错过先前直播的小伙伴可扫码观看回放







PC端链接(复制到浏览器打开):
【考前冲刺】http://navo.top/fmEF7j
【联邦法MBE提分】http://navo.top/VZzE7f
【证据法Evidence】http://abod.top/Nnqm6r
【信托法Trusts】http://navo.top/NzMBVj
【Wills遗嘱】https://navo.top/e6zEbi
【代理与合伙法】https://navo.top/A7rUjy

图片仅展示部分,直播课持续更新中!现在报名课程,即可参与直播课程,无缝衔接备考!与老师在线沟通交流!



▼关注涉外法商之家,一手律考资讯抢先看▼

