香港律师会于2026年2月5日公布了2026年香港海外律师职业资格考试OLQE考试信息。
★考试信息★
考试申请开放时间为:2026年2月5日(星期四) - 考试申请递交截止时间为:
● 针对首次参加考试的考生:2026年3月20日(星期五)
● 该时间同样适用于参加过2025年考试,需要再次申请2026年考试的考生;2025年OLQE科目5口语考试时间为2026年2月12日,因此2025年的考试还未全部结束。
有计划参加2026年OLQE考试的小伙伴们,需提交申请表(Form A)!
❗❗❗强烈提醒申请人,无论提交的是【网上申请】还是【纸质申请】,均须在2026年3月20日(星期五)之前,将附有已正式签署的法定声明的申请表原件连同全部证明文件一并交回标准及发展部,以便处理申请,并缴纳【申请费6,600港币(不可退)】。
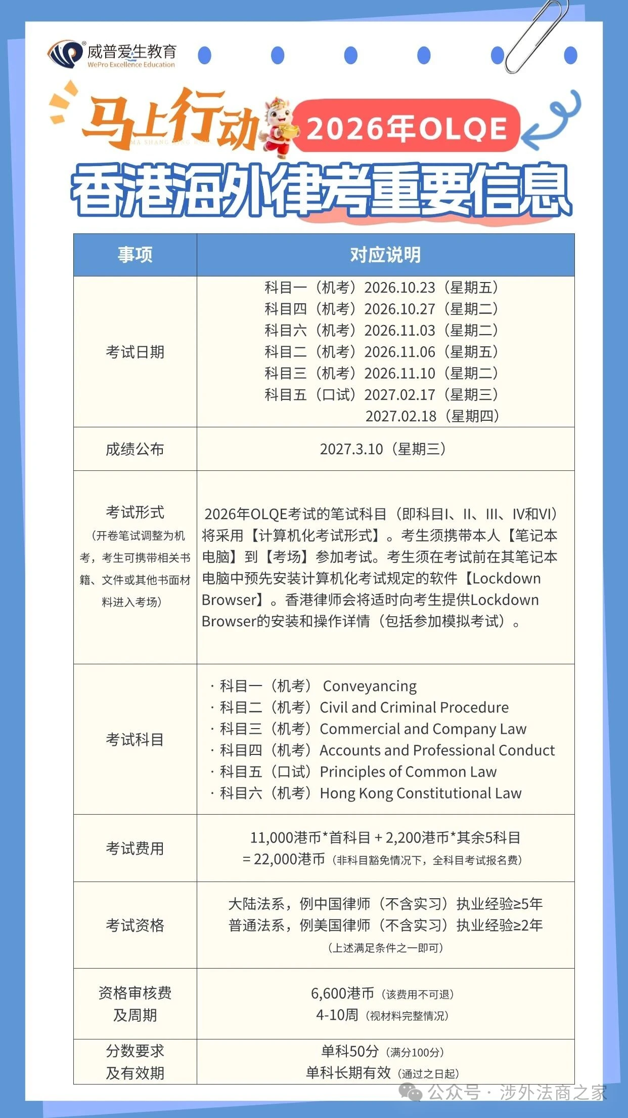
📕2026年OLQE考试形式
2026年OLQE考试的笔试科目(即科目I、II、III、IV和VI)将采用【计算机化考试形式】。
考生须携带本人【笔记本电脑】到【考场】参加考试。
考生须在考试前在其笔记本电脑中预先安装计算机化考试规定的软件【Lockdown Browser】。
香港律师会将适时向考生提供软件的安装和操作详情(包括参加模拟考试)。
不过大家不用担心,笔试科目虽然调整为机考,但是有关可携带的考试材料,根据香港律师会公布的考生信息包中,也明确说明了这一点。
“由于本考试是能力测试而非记忆测试,考试的五个笔试科目将采用开卷形式进行。考生可携带任何书籍、文件或其他书面材料进入考场。”
2026年开始,由于笔试科目将采用计算机化考试形式,考生须携带个人笔记本电脑前往考场参加考试。
考生必须在考试前在个人笔记本电脑中预装考试软件。考生还可携带并使用无声且非编程计算器参加考试。
香港律师会强烈建议考生不要携带除考试所需笔记本电脑以外的任何电子/通讯设备进入考场。如已携带上述任何设备,必须将其关闭并放在座位下方监考人员清晰可见的位置。
😊具体考试时间&考试费用见图
✅咨询请添加小律:usbarlaw1
💥其他福利:点击下方小程序自助领取👇🏻👇🏻👇🏻
📑 香港律师OLQE试听课
📌 美国律师试听课
📰 免费体验:美国法律概论
涉外律师备考资料合集
🙋♀️涉外律师资格评估
🎧涉外律师课程试听 直播


