3月10日,我收到了香港律师会官方邮件,通知我已经通过了2025年口语考试,至此,我的OLQE(笔试+口语)考试之旅告一段落。放榜后也和关心我们的家人、朋友们分享了这个消息。
期间还和一直支持我备考的威普爱生教育机构顾问老师Jason复盘了考后感受,也应他盛情邀约,和大家分享一下我的备考心路历程,希望对大家有所帮助,因为每个人的备考情况不一,分享仅供参考。
甚至,我身边有朋友也想报名这个考试,我和Jason都一致认为,OLQE考试充满挑战,如果你不是做好了准备,建议了解充分后再踏入这个赛道。当然,如果你已经准备好了,那期待这条涉外之路上,又将多一名同行之人。
分享之前,我也简单介绍下自己的背景,我目前是律所合伙人,连续四年任深圳国际仲裁院仲裁员,有超过15年中国内地与香港的金融机构法律合规与资产管理经验。

我出生在80年代,那是一个港台剧风靡大陆的年代,我和身边的同龄人一样,从小就深陷TVB剧集的魅力之中。
其中,《壹号皇庭》里那群身着黑袍、头戴假发的法律人,在法庭上从容起身,掷地有声地说出 “我反对” ,紧接着法官敲响木槌,沉声宣告 “反对无效” 的画面,如同烙印一般,深深镌刻在我童年的记忆里,挥之不去。
后来,《律政先锋》热播,欧阳震华饰演的大状(香港诉讼律师),在法庭上从容踱步、言辞犀利,将对方律师问得哑口无言、无从辩驳的模样,更让我心生向往。
那时的我,常常对着屏幕发呆,满心好奇:那个隔着一层屏幕、让我无比仰望的法律世界,究竟是什么模样?那份藏在黑袍之下的专业与荣光,又有着怎样的重量?
命运的转机,出现在多年以后。因工作调整,我获得了去香港发展的机会,抵达香港后,我特意奔赴香港高等法院,亲身旁听一场庭审。
坐在安静的旁听席上,看着法庭上那些身着黑袍的大律师,他们说话的语气、从容的姿态,甚至法庭的布局、庭审的流程,都和我小时候在电视里看到的场景一模一样,分毫不差。
那一刻,童年的憧憬与当下的现实重叠,心底的情绪瞬间翻涌,眼眶不由得微微发热。
原来,那个我从小向往、以为只存在于屏幕里的平行世界,是真实存在的。它不是虚幻的剧情,而是无数法律人用专业与坚守,共同构建的真实天地。
如果单纯从OLQE的功利性价值来看,考过它,就能申请香港律师资格;拥有香港律师资格,就能承接涉外法律业务;而涉外业务,意味着更广阔的执业版图、更多元的发展可能。
从这个角度来说,考OLQE和我们考任何一门功利性证书,似乎没有本质区别——它们都是实现目标的手段,是通往更广阔平台的敲门砖。
然而,于我而言,学习OLQE的意义,远不止于此。我的学习目的,从来不是为了多一个证书、多一条谋生路径,而是为了实现一个从小种在心里的执念,为了走进那个我仰望了几十年的世界。
当一份学习,承载着童年的憧憬、心底的热爱与毕生的执念时,不用刻意逼自己,不用强行坚持,自然会拼尽全力、全力以赴。这样的执念,就像一颗深埋心底的种子,一旦生根发芽,便会支撑着你克服艰难险阻,所谓“不成学霸,天理不容”,大抵就是这个道理。
所以,有人问我“OLQE难不难”、“几年能考过”、“有没有捷径”之类的问题时,我总是笑着回应:你缺少的,从来不是毅力,也不是方法,而是那种迫切想要走进那个法律世界的渴望,那种不撞南墙不回头的执念。
没有这份渴望与执念,你很难熬过备考路上的孤独与艰辛,也很难通过这个难度极高的考试。
当你下定决心踏上这条备考之路时,一定要清楚:这注定是一场硬仗,它的难度,不亚于你这辈子考过的任何一次大考,需要你全力以赴、咬牙坚持。
下面,我分享几点考试实战经验,希望能给打算参加OLQE考试、追寻自己法律梦想的伙伴们,提供一些帮助。
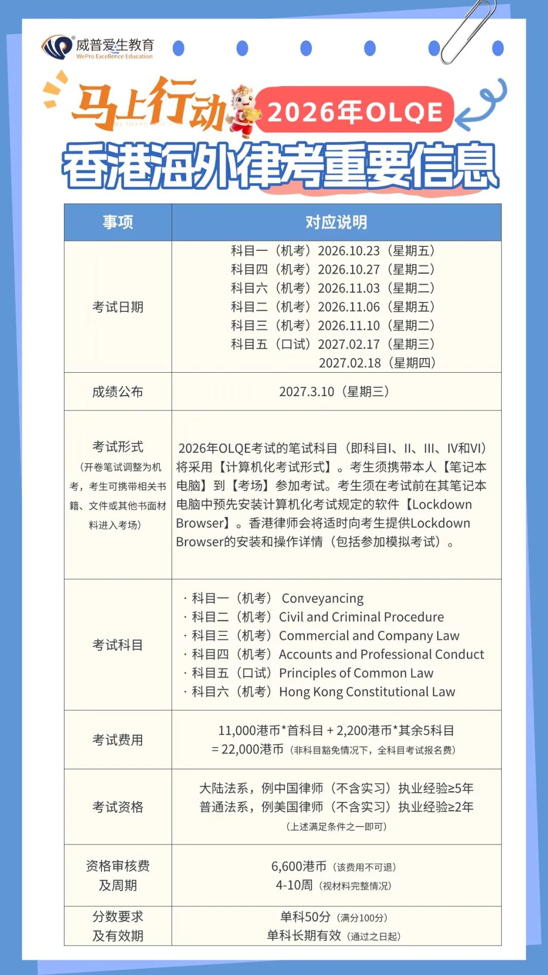
关于OLQE考试的基础介绍,网上其实有很多详细的文章,大家可以自行搜索了解,这里就不做过多冗余的阐述,重点分享一些容易被忽略的关键信息。
对于内地律师而言,报考OLQE的硬门槛也很明确:累计执业满5年,且无任何不良执业记录。(顾问Jason老师也有以下case by case的成功案例:非法本报考、有律师证的公司律师等都可成功申请)
这里的“满5年”,计算标准非常严格——从你正式拿到律师执业证的那一天起,到报名递交OLQE申请日期为止,必须>5年,掐着日子计算,差一天、一个小时都不行,没有任何通融的余地,大家报名前一定要仔细核对自己的执业年限。
“有的人会疑惑实习的一年是否能算进5年执业经验里面?这个问题目前存在争议,香港律师会工作人员每次回应内容都不太一致,为了保险起见,强烈建议律师执业足够5年再报考,如果因为执业时间不满5年而导致资格审查不通过,根据官方规定,资格审查费6600港币不做退还。”
OLQE考试的时间安排也相对固定:每年2月开启报名通道,考试时间则安排在当年10月至次年2月期间,分笔试和口试阶段进行。
听Jason老师说,今年的笔试都升级为机考了,真是羡慕不已,因为之前的笔试考试,都是手写作答,时间真的非常紧张。
需要注意的是,只有顺利通过全部笔试科目,才有资格参加科目五的口试,口试是难度不小的一道关卡。
口试主要考察普通法准则,在2-4位考官面前,全程用英文口头作答,对专业能力和表达能力的要求都非常高。
OLQE考试一共包含六个科目,具体如下:
科目一 产权让与
科目二 民法与刑事诉讼法
科目三 商业及公司法
科目四 会计与职业准则
科目五 普通法原则(口试)
科目六 香港基本法
其中,科目四分为会计和职业准则两个部分,这两个部分必须同时通过,缺一不可,不能单独通过其中一部分、另一部分后续补考,大家备考时要特别注意这一点。
具体详细内容见下图


很多内地考生比较担心的,就是OLQE的英文要求,怕自己英文不好,连题目都读不懂,更别说顺利通过考试。
这里,我结合自己的情况,给大家做个参考,大家可以自行对照,不用过度焦虑。
我是在国内完成的全部学业,没有任何海外留学、生活的经验,大学期间也只考过了英语四级,英文基础在当时只能说是勉强够用。
但参加工作以后,我从来没有放弃过英文学习,虽然英文学习过程也断断续续,但始终保持着学习的习惯——空闲时看看英文新闻、读读英文文章,工作中遇到英文资料就认真钻研,慢慢积累。
我一直坚信,这世上没有白做的事,也没有白读的书,之前的积累,终会在某个时刻派上用场。
备考OLQE时,得益于之前的积累,我没有专门背过一个单词,直接上手阅读全英文的教材和真题。实践才是硬道理,不要总想着我先学好英语再来,人总是有些拖延症在身上的,直接开始实践才会迫使自己进步。
但不可否认,刚开始的时候,确实非常艰难——法律英文和我们上学时学的普通英文、日常英文完全不同,句式复杂、专业术语繁多,常常一段话读下来,每个单词的意思都认识,但理解起来却异常吃力。
那段时间,我经常看着看着就犯困,每天只能坚持看几页纸,却要花费好几个小时,过程枯燥又煎熬。
但请大家相信,万事开头难,只要坚持多看几遍,慢慢熟悉法律英文的句式和术语,就会越来越顺。
如今,我已经能够流畅阅读1000页的全英文法律书籍,不需要借助任何字典,就能准确理解其中的含义。
这份英文能力的提升,或许比通过OLQE考试本身,更算是一份珍贵的额外收获。
首先说备考资料:香港律师会官方会公布历年真题和考试大纲,这些都是非常齐全、非常有用的备考资料,一定要认真对待。
我的备考经验是,资料不在多,而在精——把历年真题吃透、弄懂,反复琢磨考点、出题思路和答题技巧,比盲目看十本教材都管用。
很多考点会反复出现,只要把真题里的知识点都掌握扎实,笔试科目就成功了一大半。
再说说培训机构:我当时在国内报的是威普爱生生教育,他们的公众号是“涉外法商之家”,感兴趣的可以关注一下,公众号经常会发一些新的考试资讯。
据我了解,他们是国内较早专门研究OLQE考试的机构,经验比较丰富,授课的老师都有相关持牌资质、有香港法学院JD背景。提供全套课程培训,包括官方推荐的原版教材也会提供。而且会全程协助申请OLQE考试资格,这个对日常繁忙的律师来说,真的非常省心。
现在威普网校的课程已经升级了AI智学系统,可以实现实时在线翻译、答疑、提炼总结关键内容,还有专门的名词注解,可以批注做笔记,非常智能,大大提高学习效率!

我的顾问老师Jason,在整个备考过程中给了我很多支持和帮助,非常专业、贴心。
不过,报不报班,主要还是看自己的实际情况。
如果你是内地法律背景,之前没有接触过普通法体系,对香港的法律规定也不熟悉,那么还是强烈建议报班学习——不仅能有专业的老师答疑解惑,少走很多弯路,还能找到志同道合的考试搭子,大家一起交流备考经验、交换复习资料、互相鼓励打气,在孤独的备考路上,也能多一份陪伴和动力。
但如果你的基础比较好,有一定的普通法基础,且自律性极强,也可以选择自学,只是需要多花些时间摸索适合自己的道路,报考的时候可能会遇到问题,需要自己想办法解决。
对于大多数在职备考的人来说,备考OLQE的大难题,从来不是考试本身的难度,而是“我没时间”。
我们要兼顾工作、家庭,每天能抽出来学习的时间少之又少,如何高效利用有限的时间,就成了备考成功的关键。
我的个人经验是,一定要找到一段固定的、无打扰的深度学习时间,关掉手机通知,远离干扰,全身心投入到学习中。
我个人比较喜欢早上学习,因为我发现,早上的时间比较安静,没有人打扰,精力也充沛,效率也比较高;
而白天要处理工作,晚上要陪伴家人,很难有完整的时间专注学习。大家也可以根据自己的作息习惯,找到适合自己的学习时间段,不用追求时长,身为律师,每天在繁忙之余能坚持学习1-2个小时实属不易,长期积累下来,就会有很大的进步。
切忌一开始就给自己制定过于苛刻的计划,比如每天学习3-4个小时甚至更久,这样很容易因为无法坚持而放弃,循序渐进、量力而行,才是稳妥的方式。
我当时笔试的五科,是一次性顺利通过的,我的备考方法很简单,也很实用:先通读教材,搭建起基本的知识框架,了解每个科目的核心知识点;
然后开始做历年真题,做完真题后,一定要认真对照答案,梳理自己的错题,分析错题原因,明确自己没有掌握的知识点;
对于不懂的题目,不要轻易放过,反复琢磨、反复练习,直到完全掌握为止。
如果时间充裕,建议大家把全部知识点再系统梳理一遍,自己总结成笔记,这样既能加深记忆,也能让整个法律知识框架变得更加清晰,答题时也能更有条理。
给大家看一组我备考时的照片:桌上堆着厚厚的备考书籍,全都是英文版本,每一本都被我翻得卷了边、写满了笔记;


还有十几本答题本,每一本都写得满满当当,记录着我每一次刷题的痕迹、每一个知识点的积累。

当我回头看这些书籍和答题本时,心里满是成就感——那些熬过的夜、付出的努力,都没有白费。
和笔试不同,笔试是开卷考试,可以查阅资料、翻找笔记,而口试是闭卷考试,全程不能查阅任何资料,难度比笔试更大。
口试的流程是:先有45分钟的读题时间,然后是2小时的全英文口头作答。看似有45分钟的读题时间,但实际上,45分钟只能勉强读完4道题目(考试要求从8道题中选4道作答),这就意味着,你读完题目后,几乎没有多余的时间思考,就要立刻在考官面前开口作答,还要持续讲2个小时,对专业熟练度和英文表达能力的要求都比较高。
我的口试备考经验,勤能补拙,两个字:练习。我特意模拟口试的场景,一遍又一遍地练习答题,一开始真的非常痛苦——面对模拟考官,紧张得说不出话,即使能开口,也结结巴巴、逻辑混乱,常常一句话都说不完整,一度非常受挫,甚至有过放弃的念头。
但我知道,放弃就意味着之前的努力都付诸东流,所以我咬牙坚持,每天坚持模拟练习,慢慢调整自己的心态,锻炼自己的表达能力,熟悉答题思路。
谁也不会想到,几年前那个连用英文进行简单交流都有些胆怯的我,如今竟然能从容地用全英文,在考官面前讲2个小时的法律案例。
这也让我深刻明白:所谓的不可能,不过是自己给自己设下的局限;只要坚持下去,全力以赴,就没有做不到的事情。
如今,顺利通过OLQE考试,下一步正在进行香港律师资格admission流程中,再过不久,我将如期走进了那个从小仰望的世界。回头看这一路的备考历程,有孤独、有煎熬、有挫折、有迷茫,但更多的是坚持、是成长、是收获。
在这里,我想再次感谢一路以来支持我、鼓励我的家人和朋友,是他们的陪伴,让我有了坚持下去的勇气;更想感谢那个没有放弃、全力以赴、努力拼搏的自己,感谢自己守住了心底的执念,完成了这场非常值得的自我投资。
好啦,本期我们的超美学姐OLQE上岸分享内容到这里就先告一段落,后续也会视她的时间安排,邀请她为大家进一步分享各科目备考心得和应试技巧。
需要香港律师OLQE备考课程或其他涉外律考合规类课程请点击小程序自助购买
为了更好地应对2026年7月美国加州律考CABAR,我们也上线了一系列直播课程(包含公开课及内部学员专属直播)目前Serena老师的USBAR美国律考系列直播持续更新中!
请持续关注【涉外法商之家】公众号获取新直播资讯!错过先前直播的小伙伴可扫码观看回放







PC端链接(复制到浏览器打开):
【考前冲刺】http://navo.top/fmEF7j
【联邦法MBE提分】http://navo.top/VZzE7f
【证据法Evidence】http://abod.top/Nnqm6r
【信托法Trusts】http://navo.top/NzMBVj
【Wills遗嘱】https://navo.top/e6zEbi
【代理与合伙法】https://navo.top/A7rUjy

图片仅展示部分,直播课持续更新中!现在报名课程,即可参与直播课程,无缝衔接备考!与老师在线沟通交流!



▼关注涉外法商之家,一手律考资讯抢先看▼

