

据《人力资源社会保障部办公厅关于2026年度专业技术人员职业资格考试工作计划及有关事项的通知》(人社厅函〔2026〕6号),现将2026年度精算师职业资格考试日程安排公告如下::


本次考试为闭卷考试,采取计算机作答方式进行。

更多中国精算师考试报名详情,精小算(咨询加我微信soacaacas)也会及时同步相关考试资讯和最新消息,帮助大家及时完成报名和其他准备工作。祝大家备考顺利,都能取得理想的成绩!


中国精算师冲刺班考前冲刺班火热招生中











凡遵守中华人民共和国宪法、法律、法规,具有良好的职业道德和敬业精神,具备国家教育部门认可的大学本科(含本科在读)及以上学历或者学位的人员,均可报名参加精算师职业资格考试。

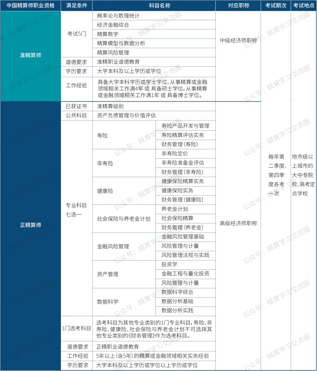
精算师职业资格包括准精算师、正精算师两个级别,准精算师资格是取得正精算师资格的前提条件。
准精算师级别一共5门科目
《概率论与数理统计》
《经济金融综合》
《精算数学》
《精算模型与数据分析》
《精算风险管理》
正精算师级别考试分为寿险、非寿险、健康险、社会保险与养老金计划、金融风险管理、资产管理、数据科学等7个专业类别,每个专业类别包括1门公共科目、3门专业科目以及1门选考科目。考试科目包括:
1.公共科目:《资产负债管理与价值评估》
2.专业科目:
寿险:《寿险产品开发与管理》《寿险精算评估实务》《财务管理》
非寿险:《非寿险定价》《非寿险精算评估》《财务管理》
健康险:《健康保险精算实务》《健康保险实务》《财务管理》
社会保险与养老金计划:《养老金计划》《社会保险精算》《财务管理》
金融风险管理:《金融风险管理基础》《风险管理与计量》《风险管理法规与实践》
资产管理:《投资学》《金融工程与量化投资》《风险管理与计量》
数据科学:《数据科学综合》《数据分析基础》《数据分析实践》
3.选考科目为其他专业类别的1门非相同专业科目。

⭐申请准精算师职业资格证书需满足三个条件:
一、通过准精算师级别5门科目考试。
二、参加并完成相关法律和监管规定教育、职业道德教育。
三、学历和工作年限符合下列条件之一:
具备大学本科学历或学士学位,从事精算或金融领域相关工作满4年;
具备硕士学位,从事精算或金融领域相关工作满1年;
具备博士学位。
⭐申请正精算师职业资格证书需满足四个条件:
一、取得准精算师职业资格证书。
二、通过正精算师级别对应专业类别要求的公共、专业和选考共5门科目考试。
三、从事精算或金融领域相关工作累计满5年。
四、参加并完成职业道德教育。

中国精算师考试日期定于每年的第二季度和第四季度(5月和10月)。

(参考2025年考点,考点以中国精算师协会公布为准。)
精算师考试将在3个城市举行:
北京、上海、深圳

威普爱生教育作为国内专业的精算师培训机构,我们始终秉持专注、专业、务实、创新的教育理念,以优质的师资、全面的教材讲义、高效的课程、卓越的服务、人性化的学习平台,为精算行业及有志投入精算行业的各界人才提供高品质课程,致力于帮助每一位精算考生走向成功。

威普爱生教育咨询有限公司-中国精算师专业考试辅导课程获得中国国家版权局作品登记证书!中国精算师课程版权登记成功,是一项官方认证凭证,是一种荣誉,通过登记机构的定期公告可以向社会宣传中国精算师课程培训。


✔从报名到考试,我们提供一站式注册报考服务,确保你能够顺利完成报名流程,专心备考。

✔学习督促,学习资料分发
✔考试政策,实时更新
✔专人专案,备考跟踪
✔一对一管家式解决


✔精算师教研团队潜心研发,从入门到上岸的完整课程体系
✔准精考试全阶段课程齐备
✔紧贴考纲 知识由点到面
✔学科速成方案:涵盖精算各科概述、学习时长、学科框架、重难点及复习策略,帮你快速进入备考状态。



✔针对考试重点难点,我们精心准备了考前冲刺课程,帮助你巩固知识,查缺补漏。


✔一对一VIP私教课针对性,专业老师手把手指导,提分效果好,满足不同学员的学习需求。


✔为学员量身定制学习计划,并提供专业答疑服务,确保你能够扎实掌握每一个知识点。


✔通过历年真题模拟考试,帮助你熟悉考试形式和题型。

✔一键生成智能笔记,可根据笔记摘取重点内容,节省备考时间



威普爱生教育拥有经验丰富的精算师教学团队,他们不仅熟悉考试的重点和难点,还擅长将复杂的精算知识通俗易懂地讲解给考生。

✔甄选经典教材、必刷千道好题
✔精讲讲义合集、靶向突破难点
✔思维导图总结、学霸复习秘籍
✔专项攻克资料、助力一战上岸


♀️如果你对CAA中国精算师、SOA北美精算师、CAS产险精算师的报考条件、改革政策、备考规划、往年真题,考试时间、费用及地点,教材与题库、网课学习、备考答疑、各国精算师证书豁免、VEE认证等还有疑问,可以添加小编微信soacaacas或滑至文底阅读原文,获取一对一解答~
更多精彩,戳下方图片







点这里,获取精算师考试专业解答